L-Karnitin TozuEnerji metabolizmasında önemli rol oynayan doğal olarak oluşan bir amino asit türevidir. Uzun zincirli yağ asitlerinin, enerji üretimi için oksitlenebilecekleri mitokondriye taşınmasında rol oynar. Bu nedenle L-karnitin, yağ asitlerinin enerji kaynağı olarak verimli kullanılması için gereklidir.
Neme dayanıklı L-karnitin, sporcular tarafından yaygın olarak tanınan bir besin takviyesidir. Yağın enerjiye dönüşümünü destekleyen ve insan vücuduna hiçbir toksik yan etkisi olmayan bir amino asittir. L-karnitinin sporcular için temel fizyolojik işlevi, yağın enerjiye dönüşümünü teşvik etmektir. Su ve kasları azaltmadan vücut yağını ve ağırlığını azaltabilir.
L-Karnitin Tozu (Neme dayanıklı), nem emilimini önlemek için işlenmiş özel bir L-karnitin formudur. Bu, özellikle nemin ürün kalitesini etkileyebileceği üretim süreçlerinde, onu daha istikrarlı ve kullanımı kolay hale getirir.
HSF Biotech L-Karnitin Tozu (Neme dayanıklı), enerji üretimini, egzersiz performansını ve yağ metabolizmasını desteklemek için diyet takviyeleri ve spor beslenme ürünlerinde yaygın olarak kullanılır. Aynı zamanda kardiyovasküler sağlık, bilişsel işlevler ve diğer sağlık ve sağlıklı yaşam alanları için de potansiyel faydalara sahip olabilir.

ÖzellikleriL-Karnitin Tozu


Ürünün Uygulanması
L-Karnitin Saf TozuEnerji metabolizması ve yağ metabolizmasındaki rolü nedeniyle besin takviyesi ve sporcu beslenmesi endüstrilerinde çeşitli uygulamalara sahiptir. L-Karnitin (Neme Dayanıklı) Tozunun nasıl kullanılabileceğine dair bazı örnekler:
1. Kilo yönetimi takviyeleri: L-Karnitin (Neme dayanıklı) Tozu, yağ metabolizmasını ve enerji üretimini destekleme yeteneğinden dolayı sıklıkla kilo yönetimi takviyelerine dahil edilir. Kilo verme çabalarına katkıda bulunabilecek bir enerji kaynağı olarak yağ asitlerinin kullanımını artırmaya yardımcı olabilir.
2. Spor beslenme ürünleri: L-Karnitin Tozu (Neme dayanıklı), antrenman öncesi takviyeleri ve antrenman içi içecekler gibi spor beslenme ürünlerinde yaygın olarak kullanılır. Enerji üretimini destekleyerek ve kas hasarını ve yorgunluğu azaltarak egzersiz performansını artırmaya yardımcı olabilir.
3. Kardiyovasküler sağlık takviyeleri: L-Karnitin (Neme dayanıklı) Tozu, kardiyovasküler sağlıktaki potansiyel faydaları açısından incelenmiştir. İnflamasyonu azaltmaya, lipit profillerini iyileştirmeye ve sağlıklı kan basıncı seviyelerini desteklemeye yardımcı olabilir.
4. Bilişsel işlev takviyeleri: L-Karnitin Tozu (Neme dayanıklı), beyindeki enerji metabolizmasındaki rolü nedeniyle bilişsel işlev için potansiyel faydalara sahip olabilir. Zihinsel netliği, hafızayı ve odaklanmayı geliştirmeye yardımcı olabilir.

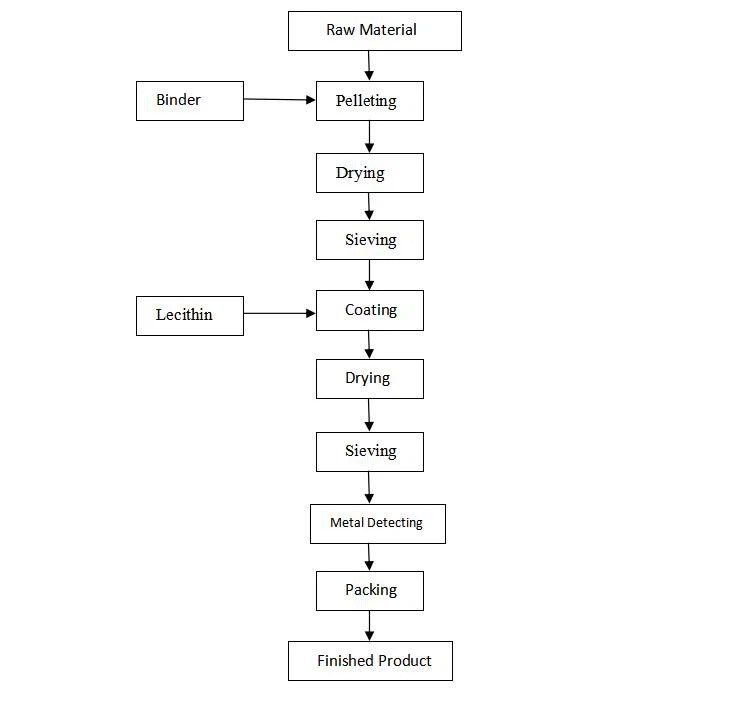
HSF Biotech L-Karnitin (Neme dayanıklı) Toz Akış Şeması

Paketleme ve Depolama
Ambalaj: 20 kg'lık kartonda, astar olarak çift katlı polietilen torba ile paketlenmiştir.
Depolama: Ürün, açılmamış orijinal ambalajında, oda sıcaklığında 24 ay saklanabilir. Sıkıca kapatılmış kaplarda, oda sıcaklığında, ısı, ışık, nem ve oksijenden korunarak saklanmalıdır.

Fabrika Görünümü (Video detayları için tıklayın)
![]() |
|
![]() |
![]() |
|
![]() |
![]() |
|
![]() |
Popüler Etiketler: l-karnitin saf tozu, Çin, fabrika, üreticiler, tedarikçi, üretici, toptan satış, satın al, fiyat, toplu, en iyi, satılık


























